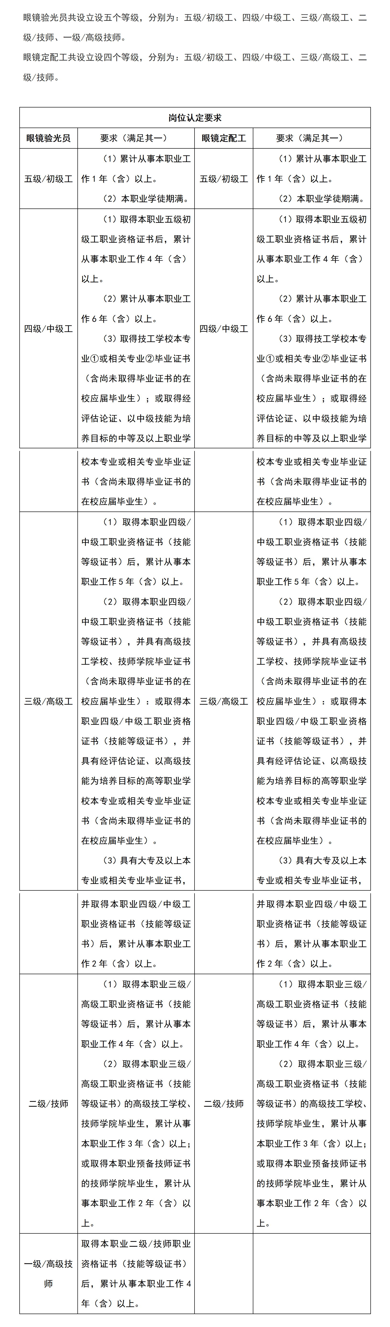
尊龙凯时康视职业手艺品级认定中心
报名服务平台
5月
6月
7月
8月
9月
10月
11月
请先点击下载模板,按文件内要求填写,名堂请参考示例文件,完成后发送至邮箱2513319234@qq.com。若有疑问请拨打电话:潘先生 15056020792(微信同号)